日前,國家衛生健康委等16個部門聯合啟動了為期三年的“體重管理年”活動
想要瘦身應該怎么吃?如何選擇適合你的運動?
官方“減肥指南”速速查收↓
國家衛健委:你胖的原因可能是光“吃”不“動”
許多研究表明超重和肥胖與許多疾病有著密切關系
比如高血壓、糖尿病、高血脂、心腦血管疾病以及部分癌癥等
“體重管理年”活動將“覆蓋全人群全生命周期提高體重精準管理水平”
作為重點內容提出對學生、嬰幼兒和學齡前兒童、職業人群、孕產婦、老年人五類重點人群管理的策略和措施
俗話說“減肥三分靠練,七分靠吃”這個說法有道理嗎?
中國疾控中心營養與健康所研究員趙文華介紹“管住嘴”確實可能更容易實現
但是超重或肥胖的原因最根本的還是要做到“吃”“動”平衡
吃
嚴格控制吃的總能量攝入做到“夠了就好”甚至“少吃一點更好”
但是不建議斷食、過度節食、不吃主食
動
一定要把吃進去的能量特別是多吃進的能量支出去
堅持“多動一點更好”

圖源:北京市疾病預防控制中心
這幾個減肥誤區你中招了幾個?
1吃素食、不吃主食能減肥?錯
這樣做可能會讓你在短時間內掉秤但難以持久,同時會帶來副作用
長期不吃主食容易引發低血糖、腸道功能異常等癥狀
只吃素食不吃肉容易出現缺鐵性貧血、肌肉衰減等癥狀
此外,土豆、芋頭,山藥、蓮藕等可能讓你越吃越胖

2不吃早餐能減肥?錯!
早餐攝取的熱量往往比午餐和晚餐更易消耗
吃早餐能讓新陳代謝有個跳躍的開始,加速身體循環
不吃早餐更容易出現過胖、超重的情況
3吃粗糧就能減肥?錯!
減肥達人都知道要多吃粗糧但不是所有粗糧食品都能減肥
粗糧“變身”零食后可能會加入糖、油等熱量較高的配料
或經過油炸、膨化等加工方式吃多了反而使血糖升高
這樣吃更容易瘦!進來抄筆記
一日三餐:建議重視早餐,不漏餐,吃晚餐不要太晚(建議在17:00~19:00 ),晚餐后不宜再進食任何食物。
進餐方式:進餐宜細嚼慢咽,不暴飲暴食,不要隨意進食零食、喝飲料,避免吃夜宵。
進餐順序:按照“蔬菜一肉類一主食”的順序進餐,有助于減少高能量食物的進食量。
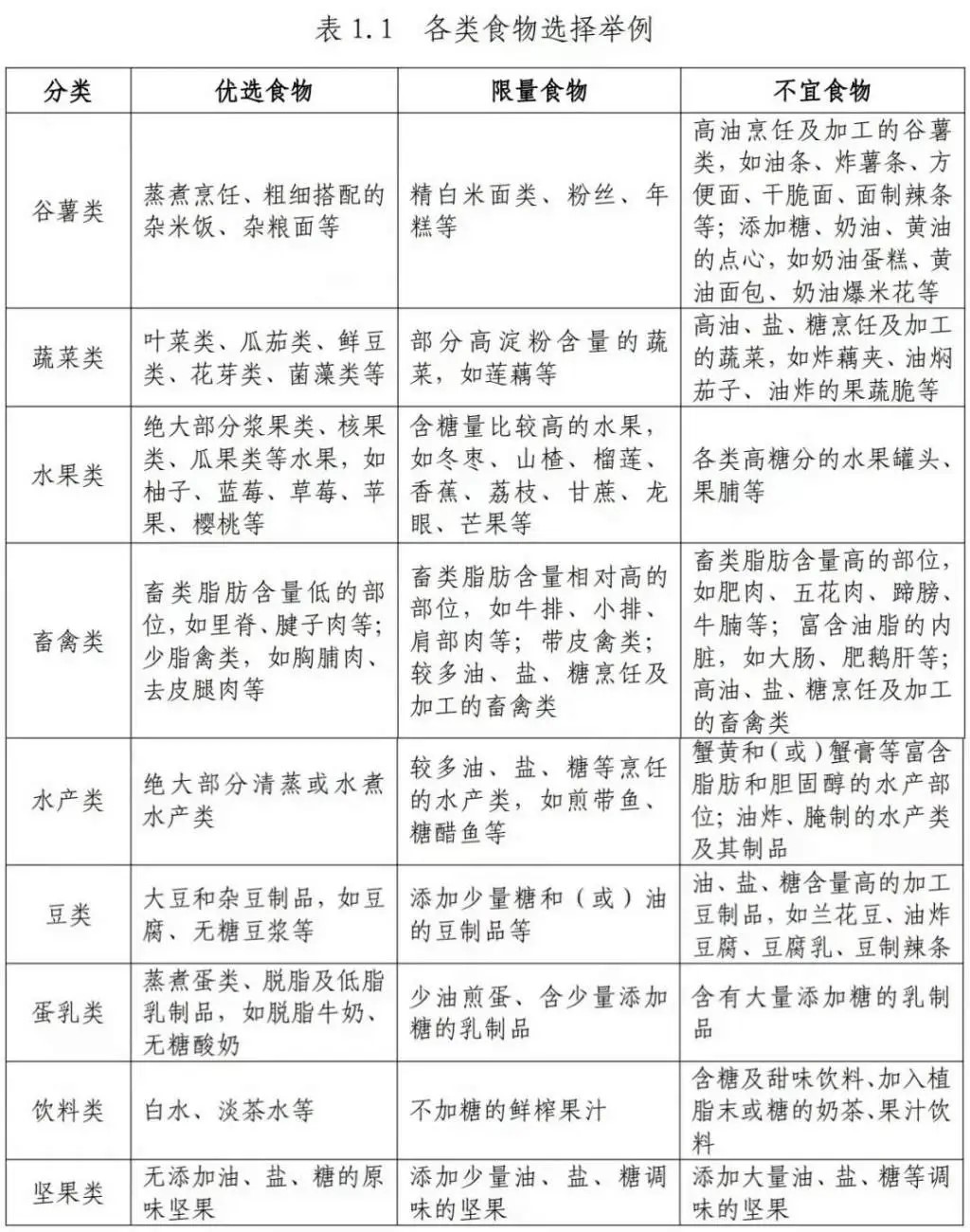
減肥期間到底吃啥?哪些要多吃?哪些要少吃、不吃?
一張表說清楚!記得保存↓↓

你適合哪種運動?手把手教你選!
在減肥道路上運動無疑是最有效的方式之一
但是選錯了運動方式很可能陷入“無效運動”的誤區
1你的運動量達標了嗎?
建議健康成年人每周進行①150~300分鐘中等強度有氧運動
或75~150分鐘高強度有氧運動
②2~3次抗阻訓練運動強度可通過心率來估算
最大心率(次/分)=220-年齡(歲)
中等強度運動時心率達到最大心率的 55%~ 80%
高強度運動時心率達到最大心率的85%及以上

2你適合哪種運動?
多數肥胖人群兒童、中老年人群適合選擇低、中強度有氧運動
包括步行、騎自行車、慢跑游泳、打太極拳、瑜伽等

年輕、體力好且無嚴重慢性病的人群適合選擇中等強度有氧運動
包括爬山、健美操跳繩、舞蹈、劃船等

抗阻運動包括俯臥撐、平板支撐、啞鈴交替彎舉
彈力帶、站姿劃船等可根據個人運動素質和技能
確定阻力負荷和活動組次數循序漸進
3老祖宗的“減肥妙招”
有著800多年歷史的八段錦
不僅能健脾胃、暢氣血、安神志還能在減肥路上助你一臂之力
轉發告訴需要的人~一起健康減肥!
本文來源:河北衛生健康